Oficina de Autoevaluación y Acreditación Institucional
SAAI
Direccionamiento
Normativa
Institucional
Nacional
Lineamientos
Equipo de trabajo
Procesos
Creación Programas Nuevos
Modificacion de Programas Académicos
Renovación Registro Calificado
Proceso de Autoevaluación
Vídeos Tutoriales
Acreditación Institucional
Mapa de proceso
Historico Sensibilización
Modelo
Metodología
Boletín informativo
YouTube
Cultura Calidad
calculadora pregrado
MEN
SACES
SNIES
SPADIES
Horario
8:00 a.m. a 12:00 m. 2:00 p.m a 6:00 p.m.
Lineas de atención
Visitas
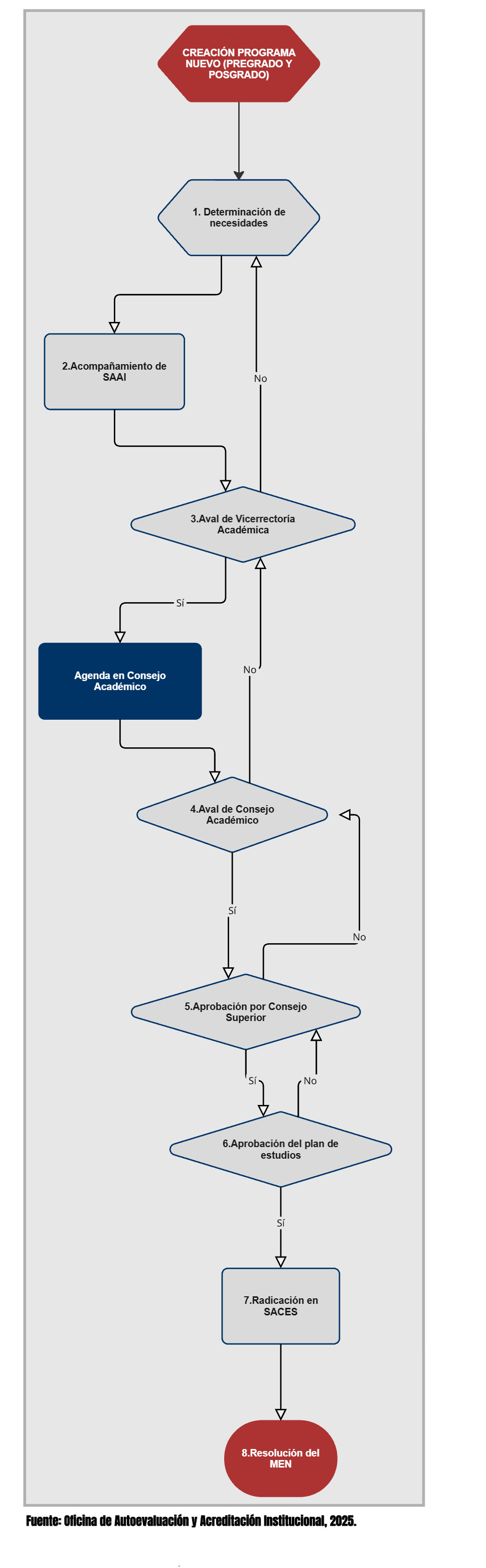
CREACIÓN PROGRAMA NUEVO (PREGRADO Y POSGRADO)
Descargar Diagrama de Flujo en Pdf
Documentos necesarios:
Proceso Otorgamiento, Renovación, Ampliación y/o Modificación Registro Calificado
Plantilla Documento Maestro Decreto 1330 de 2019
Plantilla Proyecto Educativo del Programa PEP
Plantilla Estudio de Factibilidad
Decreto 1330 de 2019