Oficina de Autoevaluación y Acreditación Institucional
SAAI
Direccionamiento
Normativa
Institucional
Nacional
Lineamientos
Equipo de trabajo
Procesos
Creación Programas Nuevos
Modificacion de Programas Académicos
Renovación Registro Calificado
Proceso de Autoevaluación
Vídeos Tutoriales
Acreditación Institucional
Mapa de proceso
Historico Sensibilización
Modelo
Metodología
Boletín informativo
YouTube
Cultura Calidad
calculadora pregrado
MEN
SACES
SNIES
SPADIES
Horario
8:00 a.m. a 12:00 m. 2:00 p.m a 6:00 p.m.
Lineas de atención
Visitas
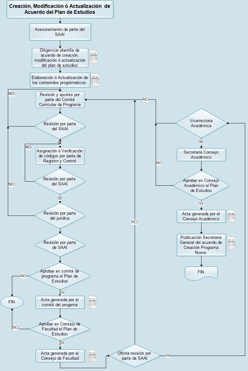
MODIFICACIÓN DE PROGRAMA ACADÉMICO
Descargar diagrama de Flujo en PDF
Documentos necesarios:
Proceso Otorgamiento, Renovación, Ampliación y/o Modificación Registro Calificado
Plantilla Documento Maestro Dec 1330 de 2019
Proyección de acuerdo para modificacion de programas académicos
Plantilla Proyecto Educativo del Programa PEP
Decreto 1330 de 2019
Acuerdo 041 de 2002
Acuerdo 106 de 2005